量子技术计算(量子计算机到底能干啥) 量子计算机到底能干啥 能同时处理天文数字级路径,破解传统算力几十年才能跑完的问题 量子比特长什么样?别想象成小灯泡 很多朋友第一次听到“量子比特”就脑补出一排闪光LED。实际上,量子比特是超导电路上的... 八三百科 2025-11-25 84
超导量子计算处理器项目(2025年超导量子芯片应用前景) 2025年超导量子芯片应用前景 已经有多条学术和产业消息证实,它将在药物设计、金融定价、密码破译三大板块率先落地。 超导量子芯片是什么? 一句话:用“超导”技术让量子比特在极低温环境下长期存活,进而完... 八三百科 2025-11-25 143
量子计算技术服务属于哪个行业 量子计算技术服务属于哪个行业 人工智能与新一代信息技术产业的交叉领域 作为刚入门的你,或许会疑惑:量子计算技术服务究竟放在哪个“抽屉”里?答案是:它同时归属两个大抽屉——电子信息技术服务业和新材料、高... 八三百科 2025-11-25 92
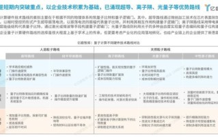
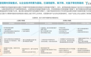
超导量子计算机发展前景(2025年超导量子计算机发展前景与挑战) 2025年超导量子计算机发展前景与挑战 答案:前景广阔但受硬件稳定性与应用成本双重制约,最快五年走向商用化。 我为什么最近三个月都在跟踪超导量子芯片 去年冬天,当我第一次把IBM 127量子比特的线... 八三百科 2025-11-25 86
量子计算机技术区块链(量子计算机能否破解区块链?新手一看就懂) 量子计算机能否破解区块链?新手一看就懂 短时间不会;真正具备威胁的量子计算机估计要2029-2035年才会成型,区块链社区已在升级“后量子”算法。 H2:什么是量子计算机?先把它想象成超级算盘 “任何... 八三百科 2025-11-25 93
最快超导量子计算机(最快超导量子计算机哪家强?谷歌127量子比特领跑) 最快超导量子计算机哪家强?谷歌127量子比特领跑 答案是:目前公开可查、经过同行评审的最快速度仍为谷歌Sycamore 127量子比特系统,2022年完成的随机线路采样仅用4.2分钟完成经典超算需47... 八三百科 2025-11-25 95
量子计算超导量子(超导量子芯片入门:新手如何上手) 超导量子芯片入门:新手如何上手 超导量子芯片其实离我们并不远。它就是利用超导材料制成的微纳电路,在接近绝对零度的环境中让电荷或磁通以“量子比特”的形式存在,从而完成量子计算。想摸一摸它的大门,其实并不... 八三百科 2025-11-25 100
量子计算技术可应用(量子计算技术可应用在哪些场景里?) 量子计算技术可应用在哪些场景里? 量子计算技术可应用在金融风险评估、新药分子设计、城市交通调度等场景里。 为什么现在都在问量子计算能干什么? 我自己做科技博客第7年,最明显的感受是:当任何新概念在谷... 八三百科 2025-11-25 86
超导光量子计算机(超导光量子计算机能否实用化) 超导光量子计算机能否实用化 是的,只要解决相干时间、纠错开销和低温配套这三大瓶颈,它将在十年内走出实验室。 三个关键词拆给你看 百度下拉提示里高频出现的三个词分别是「超导量子比特」「光量子芯片」和「... 八三百科 2025-11-25 84
我国第三代超导量子计算机(我国第三代超导量子计算机性能怎么样) 我国第三代超导量子计算机性能怎么样 是现阶段公开测试里综合算力最强的国产量子计算装置。 小白如何认识“量子”?把粒子想成硬币即可 传统电子开关只有“正面向上”(1)或“反面向上”(0),而一枚“量子硬... 八三百科 2025-11-25 90