量子计算技术行业(量子计算入门到底难在哪) 量子计算入门到底难在哪 量子计算入门到底难在哪?最难的一步是摆脱“二极管脑袋”,接受叠加态和纠缠态的反直觉设定。对于零基础的朋友,只要跟着下面的拆解路径一步一步来,门槛会被削成平缓的上坡。 为什么普... 八三百科 2025-11-24 65
量子计算机 超导算法(量子计算机超导算法零基础入门教程) 量子计算机超导算法零基础入门教程 是,普通人也能看懂量子计算的超导算法。 为什么要关注“超导算法”? 过去十年,量子算力被谷歌、IBM、本源量子反复刷新纪录,而每一次突破都离不开一种底层技术:超导量... 八三百科 2025-11-24 89
量子技术和计算机技术(量子计算机怎么开始学习) 量子计算机怎么开始学习 量子计算机怎么开始学习?用“四步五问”零门槛动手实践,新手先吃透量子比特可视化,再跑云上模拟器,三个月可完成第一次量子算法实验。 什么是量子计算机?——五分钟通俗版 我常把经... 八三百科 2025-11-24 74
量子计算机信息与技术(量子计算机能做什么实际应用) 量子计算机能做什么实际应用 能在密码破解、药物发现、交通优化、金融风控四大场景率先落地,10年内撬动万亿美元市场。 它到底厉害在哪里? 与传统位元不同,量子比特同时是0+1的叠加态。形象一点:如果经... 八三百科 2025-11-24 71
量子计算机超导技术(量子计算机超导技术入门怎么学) 量子计算机超导技术入门怎么学 量子计算机超导技术入门怎么学?先建立量子比特的基本观念,再熟悉超导量子比特的三个核心器件:约瑟夫森结、谐振腔与超导铝线,随后用Qiskit或Cirq动手跑通最简单的单量子... 八三百科 2025-11-24 75
量子计算机采用的技术(量子比特如何实现叠加态) 量子比特如何实现叠加态 叠加态 什么是叠加态?小白也能秒懂 叠加态听起来玄乎,其实就是“一只光子可以同时处于多种状态”。拿《西游记》举例:孙悟空拔一根毫毛变成七个小猴,每一只小猴都是一个可能版本的小... 八三百科 2025-11-24 81
量子计算技术谁提出来的(量子计算是谁发明的) 量子计算是谁发明的 量子计算诞生于二十世纪八十年代,最早提出可行模型的是诺贝尔物理学奖得主理查德·费曼。 为什么费曼要把计算机“量子化” “自然可不是古典的,各位,想模仿它就得用量子。”费曼在1981... 八三百科 2025-11-24 72
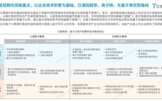
量子计算机的技术实现(量子计算机的技术实现路径解析) 量子计算机的技术实现路径解析 答案是:依赖于超导量子比特、光子量子比特、离子阱、半导体量子点、拓扑量子比特五大物理载体 为什么现在才看到量子计算机走向工程化? 早在1981年,物理学家费曼就提出:“自... 八三百科 2025-11-24 70
量子计算技术有哪几种(量子计算技术分为哪几种) 量子计算技术分为哪几种 量子计算目前主要有五大技术路线——超导、离子阱、光量子、硅量子点、拓扑量子。 超导量子:谷歌、IBM“争霸”的代表 什么是超导量子?简单说,它把电路冷却到接近绝对零度(约–27... 八三百科 2025-11-24 81
超导量子计算机的优势(超导量子计算机的优势到底有哪些) 超导量子计算机的优势到底有哪些 零电阻、极低噪声、并行指数加速,让经典机器望尘莫及。 超导量子计算机是什么 一句话解释:用超导电路模拟单个量子比特(qubit),在接近绝对零度的世界里做计算。 为什... 八三百科 2025-11-24 79