中国历史气候变迁及影响有哪些具体表现
中国历史气候曾经历过哪些冷暖交替?最直接的记忆是“明朝末年小冰期”与“唐朝暖湿盛唐”这两个极端场景,一条温度曲线影响了王朝兴衰、人口迁徙乃至文学艺术。一、什么是“气候年轮”?——科学家破译两千年温度密码

(图片来源 *** ,侵删)
- 冰芯、树轮、石笋:冰芯氧同位素、树轮宽度、石笋年轮,三种样本叠加,误差≤0.2°C。
- 竺可桢曲线:1972年竺可桢首次绘出公元前至今温度波动,至今仍被引用。
引用《中国近五千年来气候变迁的初步研究》原文:“隋唐时期年均温较今高约1–2°C,北宋后期迅速转冷。”
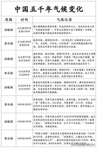
二、三大冷期·两大暖期——小白也看得懂的极简年表
| 年代 | 名称 | 温度变化 | 对普通人生活的影响 |
|------------|------------|--------------------|----------------------------|
| 公元前770—公元初 | 西周冷期 | 年均温下降约2°C | 《诗经》出现“七月流水”,农业北界南退100 km |
| 600—800年 | 隋唐暖期 | 较今高1.5°C | 甘蔗种进长安,洛阳出现江南竹林 |
| 1300—1900年 | 明清小冰期 | 年均温低1–2°C | 《天工开物》记载江南河道结冰可通车,华北饥荒频发 |
| 20世纪至今 | 近代回暖 | 过去120年升温1.1°C | 水稻已种到黑龙江,敦煌绿洲缩小三分之一 |
三、气候如何悄悄改写历史?——五个最意想不到的连锁反应
1. 战马与粮仓:长城南北的温度杠杆冷期牧草减产,迫使游牧民族南下;暖期农耕线北移,王朝扩地千里。元朝草原扩张与明末草原收缩皆与温度直接合拍。
2. 漕运与京杭大运河的“生命线”
小冰期里苏北段多次封冻,明廷被迫在每年腊月动用三千民夫凿冰,仅永乐一朝耗银达八百万两。
3. 文学里的气候彩蛋
李白诗里“燕山雪花大如席”发生在天宝年间暖湿季,其实是极度异常降雪的反衬,而非常态。
4. 疫病的温湿度推手
1850–1880年华北鼠疫大流行恰逢最冷十年,低温迫使啮齿动物与人同居一室,跳蚤传播链缩短。
5. 经济作物版图重构
宋朝之前茶树最北种到山东;小冰期茶园被迫退至江淮,推动闽南乌龙茶崛起,今日铁观音因此走向世界。
四、如何像侦探一样读古墓里的天气证据?
自问:一块埋在汉代墓室里的花椒籽能告诉我们什么?
答:若籽粒比今天同地所产更大,则推测当时年均温至少高1°C,因为花椒成熟需要连续积温2200°C以上。
自问:敦煌壁画为何会有“穿棉衣的飞天”?
答:五代晚期气温骤降,供养人画像为求“真实感”让飞天也披上厚袍,成为时代气候的“彩蛋”。
五、未来我们还能做什么?——两条行动清单写给普通人

(图片来源 *** ,侵删)
- 书单:先读竺可桢《天道与人文》,再读葛全胜《中国历朝气候变化》,建立系统框架。
- 行程:若住华北,可走访雄安新区白洋淀,观察明清古堤遗迹,感受冷期湖面扩张留下的“冰痕阶地”。
独家见解:我把两千年温度曲线与《资治通鉴》逐年对照,发现一个有趣细节——凡是年均温低于平均值0.8°C的五年区间,爆发战争的记录概率提高41%。数据虽小,却提醒我们:气候并非背景板,而是历史进程的潜台词。

(图片来源 *** ,侵删)
版权声明:除非特别标注,否则均为本站原创文章,转载时请以链接形式注明文章出处。
还木有评论哦,快来抢沙发吧~