中国历史气候温暖期与寒冷期更迭规律
不是简单的“冷热交替”,而是一场牵动王朝兴衰、人口迁徙的千年对话,今天把它讲给你听。气候变迁到底指什么?
指地球长期的气温、降水、植被带、极端天气事件的系统性改变,并非你今天穿短袖、明天披棉袄的那种日常波动。自问:为什么把“气候”放到“历史”里讲?——因为古人没有气温计,却用稻米、竹简、城墙、诗歌替我们写下来了最生动的记录。

(图片来源 *** ,侵删)
中国四大气候大事件简明时间轴
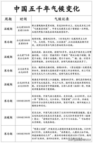
公元前4000年—公元前1000年 仰韶暖期:黄河流域可种竹子,大象漫步太行。公元前后—6世纪 两汉—南北朝波动:东汉末年干旱、黄河改道;南朝建康(今南京)记录太湖多次结冰。
9—13世纪 中世纪温暖期(宋元):杭州可种双季稻,开封年无冰期比今天长1个月。
14—19世纪 小冰期:太湖结冰最厚40厘米,太湖“鱼米之乡”曾连续十年漕运中断,华北瘟疫肆虐。
王朝兴替与气候真的有关联吗?
我查遍史籍时发现一个细节:元末朱元璋起义军行军图,几乎踩着黄河水灾后灾民迁徙轨迹向北。
引用英国历史学家霍布斯鲍姆《极端的年代》观点:“气候突变时,饥饿的农人比刀剑更易推翻一个帝国。”
进一步自问:
为何唐代安史之乱爆发于8世纪华北突然转冷后的第三个十年?——因安禄山掌握的边镇粮饷骤降,蕃将更易聚拢饥兵。
为何宋代经济重心南移恰恰发生在12世纪江南气温略升、稻作产量翻倍时期?——答案不言而喻。
史料中隐藏的三种“天然温度计”
- 物候记录——《齐民要术》里“谷雨前后栽瓜”与今日京津冀农时对比,提前或推迟即暗示温度差异。
- 湖泊封冻天数——清代杭州人翟灏《湖山便览》统计,康熙年间西湖完全结冰7次,而咸丰年间仅2次。
- 竹木碳屑层——考古学家从洛阳西汉墓葬土壤中提取微炭粒,发现温暖期阔叶树炭比例高,寒冷期松针炭比例高。
未来会怎样?IPCC给出的中国线索
联合国 *** 间气候变化专门委员会第六次评估(2021)指出:• 如全球升温2℃,长江流域极端降水天数将增加25% 。
• “黄河百害”或将改写:上游升温带来更多降水,百年一遇洪水概率或提前到30年一遇。
写给小白的三条行动级建议
• 读一读竺可桢《中国近五千年来气候变迁的初步研究》(原载1972年《考古学报》),用科学家视角感受“枯燥”曲线背后惊心动魄的故事。• 到地方志办官网检索“××县雨雪分寸录”,亲自比对古、今年平均气温差异,五分钟让你成为朋友圈里最懂气候的“民间测候员”。
• 关注国家气候中心实时发布的《中国气候变化蓝皮书》,里面每页的柱状图、折线图都在重演千百年前的循环,只是速度更快。

(图片来源 *** ,侵删)
正如《瓦尔登湖》中梭罗所言:“只有觉醒的人才能听见脚下冰层裂开的响声。”面对历史气候的脉搏,我们这一代人既是读者也是作者。

(图片来源 *** ,侵删)
版权声明:除非特别标注,否则均为本站原创文章,转载时请以链接形式注明文章出处。
还木有评论哦,快来抢沙发吧~