非物质文化遗产知识框架怎么入门
答:一句话概括——按照“定义—分类—保护—传承”四步走完,就能快速搭出非遗入门知识框架。什么是非遗?为什么它和我们息息相关
有人问我:“戏曲、剪纸、烤鸭也算非遗?”我答:只要被社区世代相传并产生文化认同,就算非遗。
联合国教科文组织在《保护非物质文化遗产公约》中开宗明义:“非遗是我们活的文化资产,而非尘封博物馆的标本。”这与《礼记·王制》所言“修其教不易其俗,齐其政不易其宜”遥相呼应:尊重民间自发文化,恰恰是国家长治久安的根基。
初学者最怕把非遗当旅游纪念品。个人看法:把非遗理解为“祖辈留下的解题思路”,你就懂了——比如端午节龙舟,古人用仪式解决“夏季驱疫、社区动员”两大难题。

(图片来源 *** ,侵删)
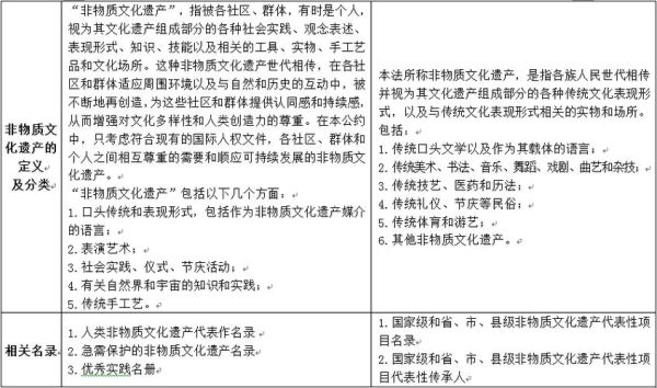
官方五大分类怎么一眼记住
国务院名录把非遗切成十大门类,初学者可以先记住最常被搜到的五类:
- 口头传统(格萨尔史诗)
- 表演艺术(昆曲、古琴)
- 社会实践(二十四节气)
- 传统手工艺(景泰蓝、苏绣)
- 知识体系(藏医药浴法)
分割线
记忆技巧:把五个词写成一句话——“口头表演社会手牵手,知识体系在后面追”,朗朗上口。
- 表演艺术(昆曲、古琴)
- 社会实践(二十四节气)
- 传统手工艺(景泰蓝、苏绣)
- 知识体系(藏医药浴法)
“三位一体”保护模型: *** ·社区·市场
我常在课堂上画三个圆圈: *** 提供政策、社区提供语境、市场提供可持续收益。只有当三环交集,非遗项目才不会沦为橱窗项目。引用联合国教科文组织2024年报告:全球存活率更高的非遗项目,普遍有“社区主导、 *** 放权、市场造血”特征,这与亚当·斯密在《国富论》中强调的分工原则不谋而合:让合适的人干合适的事。
入门者怎样找到身边的非遗
自问:“我在四线城市,去哪儿看非遗?”自答:
- 打开中国非遗数字博物馆官网,输入区县名,立刻跳出本地名录;
- 微信小程序搜索“非遗工坊”,常能看到周末体验课;
- 高德地图输入关键词“非遗传习所”,评分4.5以上的点位,基本都有开放日。
如何分辨“真非遗”与“仿非遗”
仿非遗的三大破绽:- 无传承人:官网查不到代表性传承人名录。
- 无社区实践:只在商场里做快闪,回到乡村却无人会此技艺。
- 无文化功能:产品只拍照打卡,解决不了真实生活问题。
《天工开物》早就提醒:“百工者,以致用为本”。若一个项目只剩下“用”之外的炫耀,就要提高警惕。
三步做出你的之一份非遗小档案
哪怕只是写给自己看的入门材料,也可以按以下模板:
(图片来源 *** ,侵删)
项目名称:建水紫陶烧制技艺
功能价值:解决当地耐酸贮水问题,并承载滇南文人茶器审美
文化场景:建水团山村的百年龙窑,每年农历二月二的“点火仪式”
当代挑战:年轻陶工流失,土料开采受限
可行微行动:线上购买一件正品紫陶杯,即是为窑口贡献现金流
功能价值:解决当地耐酸贮水问题,并承载滇南文人茶器审美
文化场景:建水团山村的百年龙窑,每年农历二月二的“点火仪式”
当代挑战:年轻陶工流失,土料开采受限
可行微行动:线上购买一件正品紫陶杯,即是为窑口贡献现金流
数字时代的非遗冷知识
- 短视频带火冷门剧种:2024年山西耍孩儿的戏台打赏量同比增长320%,原因是B站UP主“晋地戏骨”每周剪一段“一分钟高能唱腔”。
- 区块链存证:苏州缂丝已将每一厘米花纹加密上链,确保数字版权追踪。
- AIGC翻译腔梗破圈:贵州水族马尾绣纹样被网友用AI转译成赛博朋克壁纸,三个月小红书话题浏览破亿。传统与二次创作并非水火不容,反而为原本晦涩的水书打开了Z世代的想象空间。
个人观点
当我把贵州苗族银饰锻造视频做成竖屏节奏,播放量居然是老纪录片的二十倍,我明白了一个道理:不是年轻人不爱非遗,而是信息到达方式太陈旧。内容只要保持真实性,技术只是放大镜,把光聚给值得被看见的技艺。

(图片来源 *** ,侵删)
版权声明:除非特别标注,否则均为本站原创文章,转载时请以链接形式注明文章出处。
还木有评论哦,快来抢沙发吧~