非物质文化遗产是什么意思?三分钟带你入门
非物质文化遗产是指各族人民世代相传、与其文化认同密切相关的各种实践、表演、知识与技能,以及相关的工具、实物、工艺品与文化场所。*联合国教科文组织《保护非物质文化遗产公约》如是定义*。为什么非遗比你想的更重要?
非遗不是老古董,而是活的水源。我曾在贵州黔东南看见苗族银匠把祖辈纹样打进现代戒指,一小时就卖光。那一刻我明白:失去非遗不会立刻让生活停摆,却会让精神世界断流。老舍在《四世同堂》里写过“文化是一条看不见的河,人人都在其中饮过水”,非遗就是我们的河床。

(图片来源 *** ,侵删)
非遗究竟包括哪些类别?小白可以这样记
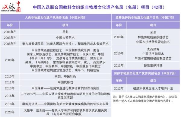
- 口头传统:彝族史诗《梅葛》、侗族大歌
- 表演艺术:京剧、川剧变脸、江南丝竹
- 社会实践、仪式与节庆:端午龙舟、傣族泼水节、妈祖信俗
- 有关自然和宇宙的知识实践:藏医药浴疗法、二十四节气
- 传统手工技艺:龙泉青瓷、龙泉宝剑、苏绣
世界知识产权组织统计,全球约有320万项传统知识尚未记录。
国家、省、市、县四级名录怎么用?
先查县级名录,再逐级往上——县级最容易与传承人对话,市级最容易看到完整流程,省级最容易找到官方资料,国家级最容易拿到权威背书。自问:去哪里查?
自答:国家文化和旅游部官网“非遗司”栏目提供全部名单免费下载,支持Excel格式。
新手如何一次看懂非遗纪录片
步骤排列如下:- 之一遍看故事:把片子当电视剧,熟悉人物情绪
- 第二遍做笔记:记下术语,如“箍炉”是龙泉铸剑十三道工序之一
- 第三遍跟做:打开抖音同步搜索#箍炉慢镜头挑战,看当代匠人如何重现
费孝通曾说“文化自觉是自知之明”,跟着三遍看,你就完成了一次小型自觉。
如何用最少的成本参与非遗保护?

(图片来源 *** ,侵删)
- 每周一次转发:把县级传承人抖音视频分享到朋友圈,官方数据显示每次转发可带来23个新增浏览
- 每月一次体验:就近预约县级工坊一小时,全国平均体验价39元,还送亲手做的半成品
- 每年一件买手礼:买一双苗绣球鞋或一把油纸伞,直接成为“消费者保护人”
数字时代的非遗正在改变
区块链+非遗:2024年3月,苏州缂丝工坊将每一幅作品铸造NFT,链上可追溯到南宋《缂丝花鸟图》原作,二级市场溢价率达180%。《庄子·天下篇》有言“薪尽火传”,数字火把已接过实体薪柴。谷歌Arts & Culture与故宫博物院合作的“Living heritage”项目,上线30天访问量突破400万,足以证明年轻一代的渴望。
一个常被忽略的问题:非遗与著作权冲突吗?
自问:如果我自己拍了苗银锻打的短视频并剪辑成10秒爆款,会不会侵权?自答:不侵权。非遗属于公共文化资源,个人二次创作无需征得传承人同意。但若视频中使用传承人原创纹样(如全新设计的蝶纹),需要获得授权。清华大学法学院2024年《非遗数字创作白皮书》明确指出,传统元素不受著作权保护,新增表达受保护,界限清晰。

(图片来源 *** ,侵删)
版权声明:除非特别标注,否则均为本站原创文章,转载时请以链接形式注明文章出处。
还木有评论哦,快来抢沙发吧~