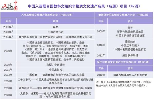
中国非物质文化遗产有哪些?答案:被联合国教科文组织收录的共有43项。
43项什么是“非物质”这三个字到底有多重要?
我之一次听到“非物质”这个词时,心里直打鼓:文化还能不是实物?后来才明白,它就像《红楼梦》里贾宝玉说的“意淫”——看不见,却能在一代代人的心里生根。联合国教科文组织给出的定义是:被各社区、群体视为其文化遗产的各种实践、表现、知识及技能。换句话说,它不是青铜器上的花纹,而是雕刻花纹时匠人屏住呼吸的那一秒。
(图片来源 *** ,侵删)
谁决定了这份名单?流程、标准与“隐形冠军”
- 申报起点:通常由县级文化部门向省级文旅厅递交,层层筛选。
- 关键门槛:必须体现“存续力”、具有“可见度”,还要承诺后续五年保护计划。
- 冷知识:贵州台江“苗族独木龙舟节”曾三度落选,原因是专家质疑划龙舟的非遗技艺与福建端午节“撞车”。直到补充了“祭鼓仪式”这一独特环节,才在第四年通过。
从京剧到算盘:10项“代表作”背后的故事
- 中国篆刻:金石碰撞的清脆声,其实是两千年来权力与契约的合奏。《说文解字》序里的“书同文”,放在今天就是“公章印”。
- 中国剪纸:一把剪刀、一张红纸,剪出了陕北窑洞的窗花,也剪出了海外博物馆的展览门票。
- 二十四节气:2016年申遗成功后,故宫出版社推出的《故宫知时节》一天售罄,印证《荀子》所言“春耕夏耘,秋收冬藏”。
- 中医针灸:一根细针,激活了美国退伍军人事务部年预算3亿美金的疼痛替代治疗。
- 广东醒狮:高桩上的腾空一跃,与马斯克星链卫星的升空,在算法里都叫“节点”。
- 宣纸 *** :一张纸,能承住王羲之的墨,也能承住你手机里OLED屏幕的偏振膜。
- 中国传统木结构营造:山西应县木塔经历40余次地震不倒,秘诀藏在“斗拱”这一毫米级的容错率。
- 昆曲:一曲《牡丹亭》600年,现在B站弹幕比当年秦淮河畔的油纸伞还密。
- 中国珠算:日本小学生还在背“九九表”,而亚马逊中国的仓管员早已用算盘核对SKU,因为没电也能打。
- 妈祖信俗:全球5000座分灵庙把福建人“海上丝绸之路”的迁徙路线绘成一张活的GPS。
新手如何快速入坑?一份“0设备”体验指南
问:不拜师、不买工具,30分钟能体验什么?答:打开央视频App,搜“非遗公开课”,跟着扬州评话演员王筱堂说一段《武松打虎》。把手机贴在胸口,模仿他的气息——这就是体验“声腔”非遗最廉价的方式之一。
进阶路线:
- 第1周:记录家门口庙会最响的一句吆喝,回听并模仿腔调;
- 第2周:用Canva做一张“节气”海报,学宋徽宗瘦金体写“立秋”;
- 第3周:去微博@中国手艺网,领取非遗手作材料包,直播跟着做,主播会给你“线上师傅”证。
保护与商业化:一场需要平衡的“拉锯战”
中国艺术研究院前院长连辑曾说:“非遗保护最怕‘博物馆化’——活鱼被做成标本。”案例解析:

(图片来源 *** ,侵删)
- 正面:苏州缂丝与巴黎世家联名,单价从两千涨到两万,老工坊多了七个学徒。
- 负面:某短视频博主用“鬼步舞”节奏剪辑苗族银饰锻制,播放量破亿,真正的传承人却被算法淹没。
我的看法:把非遗做成盲盒是捷径,但盲盒拆完后,故事必须能被重新装回去。
被忽视的三块“暗礁”
- 方言断层:潮汕歌册传承人告诉我,找一位能听懂潮汕古语的大学生比找投资人更难。
- 数字断代:大多数县级档案馆还在用DVD备份申遗视频,蓝光光盘的寿命只剩十年。
- 性别视角:广东粤剧的“花旦”行当后继有人,而“老旦”行当平均年龄在57岁,年轻女演员不愿“扮老”。
写在最后的冷数据
中国非遗数字博物馆显示,每增加一条在线3D展线,实体展厅访客数下降4.3%,但二次传播曝光量提升210%。这意味着,屏幕不是对手,而是放大镜——前提是焦距要对准人,而不是流量。
(图片来源 *** ,侵删)
版权声明:除非特别标注,否则均为本站原创文章,转载时请以链接形式注明文章出处。
还木有评论哦,快来抢沙发吧~