悬铃木量子计算机超导(悬铃木量子计算机超导优势是什么) 悬铃木量子计算机超导优势是什么 悬铃木量子计算机超导的核心优势在于低噪声约瑟夫森结带来的相干时间长与门保真度高。 超导量子比特为何非“悬铃木”莫属 在谷歌2019年发布的悬铃木(Sycamore)芯... 八三百科 2025-09-22 17
量子力学计算技术(量子编程用什么语言) 量子编程用什么语言 直接回答:新手先用Qiskit或Ocean,门槛最低 为什么现在就开始学量子编程 如果你还在观望,现在动手相当于上世纪八十年代的程序员抢先学C。IBM给出50+免费量子比特在线调... 八三百科 2025-09-22 16
量子计算技术特点分析(量子计算为什么比传统计算机强大) 量子计算为什么比传统计算机强大 比快,更比多维思考方式革新。 量子计算为什么能“同时干很多事”? 如果把经典比特比喻成开关——要么是0,要么是1;那么量子比特(qubit)就像一枚旋转的硬币,既能朝... 八三百科 2025-09-22 28
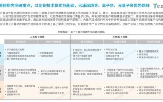
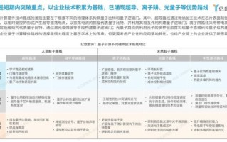
拓扑超导量子计算机(拓扑超导量子计算机会不会取代谷歌Sycamore?答案:不会,但会长期共存) 拓扑超导量子计算机会不会取代谷歌Sycamore?答案:不会,但会长期共存 不会,拓扑超导量子计算机会长期与超导、离子阱、光量子等路线并行发展,而非单方面取代。 什么是拓扑超导量子计算机?给初学者的... 八三百科 2025-09-22 14
云接入超导量子计算服务(云接入超导量子计算平台入门指南) 云接入超导量子计算平台入门指南 直接在线订阅即可获得量子比特算力,无需自建极低温实验室 量子计算为什么突然向“云端”迁移? 过去一台超导量子处理器必须在dilution refrigerator(稀... 八三百科 2025-09-22 16
国内首个超导量子计算(国内首台超导量子计算机什么时候诞生) 国内首台超导量子计算机什么时候诞生2021年10月合肥本源量子交付首台国产超导量子计算机“本源悟源” 超导量子计算机到底牛在哪? 自问:它比传统电脑快多少? 自答:在特定算法上能秒破超级计算机需要几十... 八三百科 2025-09-22 16
量子计算 超导1433241Z空间(量子计算超导硬件入门指南) 量子计算超导硬件入门指南 答案:超导量子比特是目前实用化量子计算中最成熟的物理实现方案之一。 超导量子比特到底长什么样? 在真正走进实验室之前,我也把量子芯片想象成《三体》里智子那么玄乎的小点点。实际... 八三百科 2025-09-21 16
量子计算生成技术有哪些 “量子计算生成”到底在解决什么问题? 新手会问:我们已经有强大的云计算和GPU生成模型,为什么还要折腾“量子”?答案是指数级并行。传统模型在高维分布面前只能采样一部分区域,量子态却能一... 八三百科 2025-09-21 17
超导量子计算概念股(超导量子计算概念股有哪些新手必看名单) 超导量子计算概念股有哪些新手必看名单 当前市场上最受关注的“超导量子计算概念股”主要集中在超导材料+量子芯片双重稀缺赛道。据《Nature》杂志报道,2024年全球量子硬件市场规模已突破90亿美元,中... 八三百科 2025-09-21 15
南京大学 超导量子计算(南京大学超导量子计算实验平台怎么进) 南京大学超导量子计算实验平台怎么进 南京大学超导量子计算实验主要依托南京微结构国家实验室与物理学院量子材料与信息科学研究中心,面向校内本科生开放“3+X”研修项目,可通过教务处官网发布通知申请。 为... 八三百科 2025-09-21 20