最新 量子计算与网络技术(量子网络入门到底学什么?) 量子网络入门到底学什么? 量子网络入门重点学量子密钥分发原理,它像“超能力的快递员”,用光子的偏振方向替你把钥匙送到对面,窃听者一碰就被发现。下面带零基础的你,从零拆解这门跨界课。 量子计算与网络到... 八三百科 2025-11-22 9
最新 清华超导量子计算机(清华超导量子计算机有多牛) 清华超导量子计算机有多牛 目前世界最强可编程超导量子计算机之一 在清华校园里,有间像“冰柜仓库”的实验室,门刚拉开就冒出白雾。那里面藏着一台金色圆筒装置,它就是超导量子计算机“悟源”。如果你第一次听到... 八三百科 2025-11-22 7
最新 超导聚变量子计算(超导聚变量子计算入门指南) 超导聚变量子计算入门指南 可以。超导聚变量子计算把超导体的零电阻特性与聚变的强磁场约束巧妙结合,使量子比特更稳定、更长久,是未来算力革命的关键路线。 超导·聚变·量子,这三点到底啥关系? 超导体的... 八三百科 2025-11-22 3
最新 量子计算机技术全球排名(2025量子计算技术谁最强) 2025量子计算技术谁最强 全球第一梯队:美国Google、IBM、IonQ,中国中科大本源司南、华为,欧盟Quantum Flagship。 小白三连问:量子计算机到底在比什么? “不是比特数越... 八三百科 2025-11-22 4
最新 中美量子计算机技术比较(中美量子计算技术差距有多大) 中美量子计算技术差距有多大 当前中国仍处于追赶阶段,美国凭借谷歌“悬铃木”、IBM“鹰”等处理器的突破领先2-3年。 什么是量子比特?用泡茶来打个比方 量子比特就像一只同时处于“泡”和“没泡”状态的茶... 八三百科 2025-11-22 3
最新 超导量子计算机多少钱(超导量子计算机一台多少钱) 超导量子计算机一台多少钱 一台当下可采购的超导量子比特整机目前公开报价约5000万~1.5亿元人民币,具体价差取决于量子比特数量、配套稀释制冷机和控制电子学的档次。 价格究竟由哪些部分组成? 量子... 八三百科 2025-11-22 4
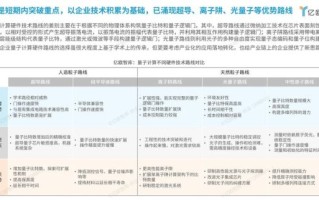
最新 中国量子计算的技术路线(中国量子计算的技术路线核心:超导量子处理器如何突破) 中国量子计算到底走哪条技术路线? 以超导量子位为主的综合路线 中国量子计算的技术路线核心:超导量子处理器如何突破 为什么超导路线在中国被优先? “选路的本质是算得快、做得稳、扩得开。” 我用“厨房做菜... 八三百科 2025-11-22 5
最新 超导量子计算的军事理论(超导量子计算在军事领域的潜在用途) 超导量子计算在军事领域的潜在用途 超导体+量子比特+作战模拟 什么是超导量子计算? 超导量子计算利用零下200多度的超导电路产生量子比特(qubit)。与传统比特只能处于0或1不同,量子比特可同时处于... 八三百科 2025-11-22 5
最新 量子计算是最新技术吗(量子计算是最新的技术吗?) 量子计算是最新的技术吗? 先回答标题:不是,量子计算的概念诞生于1981年,但2025年的工程突破让它再度成为热点。 为什么“最新”这个词容易把人绕晕 很多人把“媒体第一次密集报道”误当成“技术刚刚... 八三百科 2025-11-22 5
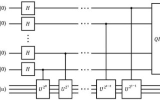
最新 量子计算超导光子原理图 刚接触量子计算的同学,经常被各种专业图吓到:五颜六色的线路、交错的箭头、看不懂的波形。我把最近3个月里在超导量子实验室和光子集成实验室的踩坑笔记浓缩成这篇,帮你半小时看懂超导光子原理图到底在画什么。... 八三百科 2025-11-22 4