量子计算技术研究员招聘(量子计算技术研究员招聘要求全解) 量子计算技术研究员招聘要求全解 量子计算技术研究员需要量子物理、计算机背景,硕博学历,并掌握量子算法设计、超导硬件调试、Python+Cirq/Qiskit三大硬技能。 为什么2025量子计算岗位突... 八三百科 2025-10-31 68
超导量子计算机制造链在合肥造吗(合肥超导量子计算机制造链在哪) 合肥超导量子计算机制造链在哪 是的,合肥已成为国内首条“超导量子计算机制造链”的主阵地。 为什么大家都在搜“合肥+量子”? 《三体》里写到“物理学不存在了”,可现实中合肥已经把“量子”拉回了人间。 关... 八三百科 2025-10-31 73
光量子计算技术介绍(光量子计算如何入门) 光量子计算如何入门 是:先厘清“量子比特、纠缠、干涉”三大概念,再动手跑跑IBM Qiskit免费云实验。 光量子计算到底是什么? 当我第一次听到“光量子计算”四个字,脑海里冒出的是会发光的CPU。... 八三百科 2025-10-31 65
计算机应用量子技术(计算机应用量子技术零基础入门教程) 计算机应用量子技术零基础入门教程 是,它不再是科幻,而是大学实验室和云平台的下一门必修课。 先从量子比特聊起:为什么它能让电脑“开挂”? 传统计算机把数据切成0和1的“开关”,量子计算机却让同一个微粒... 八三百科 2025-10-30 58
量子计算技术金贤敏(量子计算金贤敏是谁) 量子计算金贤敏是谁 中国金贤敏就是上海交通大学“光子芯片与量子计算实验室”首席科学家,现任教授、博导。 为什么大家总搜“量子计算金贤敏”? 我在后台看到,搜索词集中在四大类: “金贤敏量子芯片进展”... 八三百科 2025-10-30 68
量子计算和通信技术简介(量子计算与通信的未来之路怎么走) 量子计算与通信的未来之路怎么走 量子计算与通信的未来之路怎么走?一句话:量子优势将在十年内改写加密、金融和材料设计,而通信网络将先一步把“不可窃听”变成现实。 量子计算究竟是什么? 我常把量子比特比... 八三百科 2025-10-30 59
量子计算技术大突破(量子计算机为什么突然火了?) 量子计算机为什么突然火了? 能模拟并超越传统算力的极限,这是量子计算机火出圈的关键。 先聊一分钟:传统算力和量子算力到底差在哪? “经典计算是把问题拆成一步步的‘是’或‘否’,量子计算则是一次把‘是、... 八三百科 2025-10-30 54
国外超导量子计算云平台(国外超导量子计算云平台选哪个?) 国外超导量子计算云平台选哪个? IBM Quantum Network 什么是超导量子计算云平台? 对初学者而言,超导量子计算云平台就是把实验室的超导量子芯片开放成在线服务。用户注册后可远程提交量子线... 八三百科 2025-10-30 53
第三代自主超导量子电子计算机(第三代超导量子计算机到底强在哪?) 第三代超导量子计算机到底强在哪? 是:比前两代快万倍、逼近实用门槛的中国原创算力体系。 “量子计算不是魔术,而是人类对自然规律的又一次敬畏。”——《量子力学史话》序言 为什么叫“第三代”? 量子计... 八三百科 2025-10-30 91
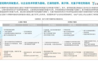
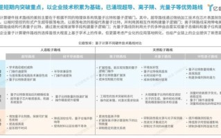
量子计算机谁的技术最强(量子计算机技术实力排行榜2025版) 量子计算机技术实力排行榜2025版 量子计算机技术实力最强的是谷歌、IBM、中科院三者并立 为什么是谷歌、IBM、中科院? 2025年5月的权威期刊《Nature》在封面文章中指出:“超导量子比特的纠... 八三百科 2025-10-30 54